宁夏疫情中风险地区(宁夏疫情中风险地区有哪些)

cc2010 4 2026-03-30 02:45:12

本文目录一览:

8月20日宁夏疫情是中高风险地区吗

不是。宁夏回族自治区,简称宁,首府银川 。位于中国西北内陆地区 ,东邻陕西,西 、北接内蒙古,南连甘肃 ,宁夏回族自治区总面积64万平方公里,位于四大地理区划的西北地区。截至2022年8月20日,宁夏并没有中高风险地区 ,属于常态化管控。

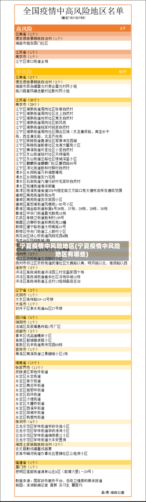
宁夏疫情中风险地区(宁夏疫情中风险地区有哪些)-第1张图片

宁夏同心县村民白某某因从中高风险地区返回未报备且刻意隐瞒谎报行程,被公安机关依法行政拘留5日 。具体事件及法律依据如下:事件经过:2022年8月19日,白某某从疫情中高风险地区驾车返回同心县后 ,未按疫情防控规定及时报备个人行程。

宁夏疫情中风险地区(宁夏疫情中风险地区有哪些)-第2张图片

山东恢复跨省游:8月19日,山东省文化和旅游厅发布通知,自8月18日18时起 ,全省疫情防控中风险区清零 ,均为低风险地区,确定自8月19日起,山东省旅行社及在线旅游企业可恢复经营跨省团队旅游及“机票+酒店”业务。

宁夏疫情中风险地区(宁夏疫情中风险地区有哪些)-第3张图片

关于8月20日后是否不能去北京 ,并没有这样绝对的说法 。北京作为首都,一直保持着正常的人员往来和城市运转。当然,出行政策会根据实际情况动态调整 ,比如疫情防控形势、重大活动安排等因素。

西至G98高速公路(海角互通),东至G98高速公路(迎宾互通),南至海边】、崖州区水南村一村二村 、天涯区过岭村委会下加育小组、崖州区兴滨路(紫檀路口至南繁路 ,兴滨路至南繁路)高风险等级地区,一般为病例和无症状感染者居住地,以及活动频繁且疫情传播风险较高的工作地和活动地等区域 。

宁夏疫情最新消息,10月11日的最新消息,并传来了三个新消息。

〖壹〗、新增确诊病例10例 ,无症状感染者39例。分布区域:银川市19例,中卫市9例,石嘴山市6例 ,吴忠市5例 。疫情形势依然严峻 ,乐观估计清零目标最迟在10月20日前实现。三个新消息 中卫市中宁县风险地区划分 截止2022年10月11日11时:高风险地区70处 中风险地区83处 低风险地区5处 疫情较为严重,需坚持防控政策,保持耐心。

〖贰〗 、疫情整体情况 新增数据:2022年10月20日通报新增本土确诊病例0例 ,无症状感染者6例,新增数据已下降至个位数,且实现单日确诊病例零新增(单零目标) 。疫情趋势:疫情形势得到有效遏制 ,处于清零收尾阶段,个人乐观估计未来两天可能实现清零目标。

〖叁〗、宁夏至北京:优化银川至北京西高铁列车停站,运行时间较现图压缩21分钟。福建至北京:福州至北京丰台的Z60/59次直达列车升级为D760/759次动车组列车 ,运行时间较现图压缩3小时45分钟 。

〖肆〗、宁夏银川已确诊1人,该病例曾与上海阳性夫妻在甘肃共同旅游;陕西西安的大雁塔景区 、大唐不夜城街区已暂停开放。 以下是详细信息:宁夏银川确诊病例情况确诊人员:艾某某,系陕西核酸检测阳性人员闫某 、姜某(夫妻)的密切接触者。

为啥迎闫公路卡口内蒙和中卫市卡口又封了

疫情 。通过查询宁夏回族自治区疫情防控公告显示 ,截止2022年9月17日,该地区新增两例以上无症状感染者,属于中风险地区 ,由于疫情原因将迎闫公路与中卫市进行封控。全面压实各方责任 ,要抓紧抓严抓细各项疫情防控措施落实,扩围加密、提高质效,坚决打赢疫情防控阻击战。

地理位置与防控重要性中卫市地处宁夏西部 ,是宁夏、内蒙古 、甘肃三省区交界处,被称为宁夏的“西大门” 。其特殊的地理位置使其成为省际间人员、物资流动的关键节点,疫情防控责任重大 。

腾格里·金沙海旅游度假区是国家AAA级旅游景区 ,位于宁夏沙坡头区迎水桥镇迎闫公路与小湖路交汇处,景区占地16万亩,充分展现全生态腾格里沙漠的景观。主要景点有大漠观海楼、丝路长街 、狂野地带、丝路星辰帐篷酒店、大漠水上乐园 、沙漠阳光浴场、拓展基地、军事营地 、丝路驼队等。

全国近来有36个中风险地区,分别是哪些?

全国中风险地区名单(截至2020年12月20日15时):辽宁省(1个):大连金普新区先进街道金润小区B区 。北京市(1个):朝阳区汉庭酒店大山子店(包括底商)。内蒙古自治区呼伦贝尔市(1个):扎赉诺尔区第四街道办事处。成都市(6个):成华区崔家店华都云景台小区(包括底层商铺) 。郫都区三道堰镇八步桥社区八组安置点。

截至近来 ,国内共有2个高风险地区,76个中风险地区,主要分布在陕西省、河南省、浙江省等地 ,以下为详细信息(数据不包括港澳台地区):高风险地区:具体地区名单会随疫情形势动态调整,可通过权威渠道实时查询。

北京日报客户端记者梳理发现,近来全国有1个高风险地区 ,在河北;49个中风险地区 ,其中7个在北京 、4个在河北 、32个在辽宁、6个在黑龙江 。

个省份和新疆生产建设兵团无新确诊病例、新死亡病例和新疑似病例。我国中等风险地区有22个,其中辽宁15个,安徽7个。辽宁省沈阳市和平区顺天社区780 、82号楼独立院落被确定为银河市碧桂园、红红区繁新里社区、阳光100一期中等风险区 。

全国现有19988个高风险地区 ,涉及31个省(自治区 、直辖市)和新疆生产建设兵团、266个设区市(区);1266个低风险地区,涉及31个省(自治区、直辖市)和新疆生产建设兵团 、242个设区市(区)。

宁夏发布紧急通知!

〖壹〗、宁夏下发紧急通知,针对多地旅居史入宁人员开展排查并实施分类分级管理措施。具体内容如下:排查范围:8月2日以来有吉林省吉林市高新区 ,浙江省金华市东阳市,江西省宜春市丰城市,重庆市九龙坡区、南岸区部分区域 ,西藏自治区日喀则市桑珠孜区,新疆维吾尔自治区吐鲁番市高昌区 、博尔塔拉蒙古自治州博乐市旅居史的入宁人员 。

〖贰〗、经营者情况:店铺经营者为当地企业家马某,身家上千万 ,店铺成立于2011年5月11日,经营范围为烧烤等餐饮业,事故后已注销 。政府应对措施紧急停业通知:当地金凤区安全生产部门要求所有使用液化石油气罐的商铺暂时停业。

〖叁〗、宁夏下发紧急通知 ,针对多地入宁人员开展排查及分类分级管理。

〖肆〗 、宁夏发布紧急通知 ,针对有河北省邢台市南和区 、邯郸市魏县旅居史返宁人员采取管控措施,并提出了相关要求 。

〖伍〗、宁夏针对多地划定风险区发布紧急通知,对相关入宁人员实施分类分级管理措施。

上一篇:【济南疫情是低风险地区,济南是低风险地区吗2021】
下一篇:雷克萨斯贵不贵(雷克萨斯到底贵在哪里)
相关文章

 发表评论

暂时没有评论,来抢沙发吧~