全国疫情风险比较高的地区(全国疫情风险中高等级地区名单)

cc2010 8 2026-03-27 22:39:11

本文目录一览:

全国哪里是疫情高风险地区

〖壹〗、在微信顶部搜索栏输入关键词 ,系统会显示关联的小程序或服务。选取“查询行程码 ”打开 进入官方提供的行程查询服务页面 ,通常由政府或权威机构开发 。选“高风险地区查询 ”打开 在行程码服务页面中,找到专门的高风险地区查询入口(可能标注为“风险地区”“中高风险名单”等) 。

全国疫情风险比较高的地区(全国疫情风险中高等级地区名单)-第1张图片

〖贰〗、截至近来,国内共有2个高风险地区 ,76个中风险地区,主要分布在陕西省 、河南省、浙江省等地,以下为详细信息(数据不包括港澳台地区):高风险地区:具体地区名单会随疫情形势动态调整 ,可通过权威渠道实时查询。

全国疫情风险比较高的地区(全国疫情风险中高等级地区名单)-第2张图片

〖叁〗、查询方式二:本地宝平台入口获取:微信端:搜索公众号“北京本地宝 ”(其他城市可替换为对应名称),关注后回复关键词“风险”,即可获取全国疫情风险等级查询入口及实时更新的中高风险地区名单。网页端:直接访问本地宝官方网站 ,在首页导航栏或搜索框输入“中高风险地区查询”,进入专题页面 。

全国疫情风险比较高的地区(全国疫情风险中高等级地区名单)-第3张图片

2022全国中高风险地区一览表最新(实时更新)

截至近来,国内共有2个高风险地区 ,76个中风险地区,主要分布在陕西省 、河南省、浙江省等地,以下为详细信息(数据不包括港澳台地区):高风险地区:具体地区名单会随疫情形势动态调整 ,可通过权威渠道实时查询。高风险地区通常意味着当地疫情较为严重 ,传播风险高,会采取更为严格的防控措施,如封控管理、全员核酸检测等。

022年全国中高风险地区查询可通过以下两种主要方式实现:查询方式一:国务院客户端小程序——疫情风险等级查询入口获取:通过微信搜索“国务院客户端 ”小程序 ,进入后即可找到“疫情风险等级查询”功能入口 。

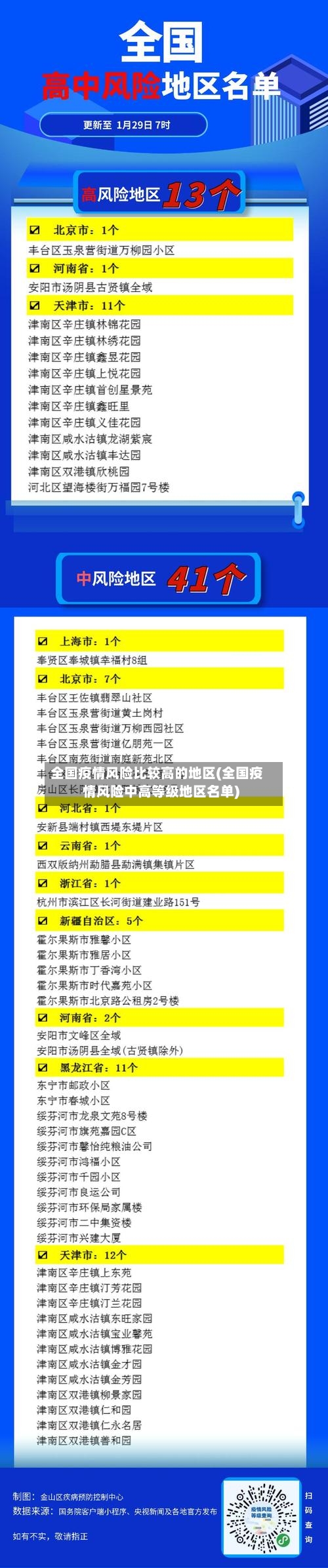
全国中高风险地区名单持续更新如下:截至2022年6月21日,全国有高风险地区11个,中风险地区38个如下。

截至相关通告发布时 ,2022年安阳市中高风险地区汇总如下:高风险地区有2个 1月10日,汤阴县育才学校被划定为高风险地区。1月10日,汤阴县古贤镇大朱庄村被划定为高风险地区 。中风险地区有3个 1月10日 ,内黄县六村乡袁六村被划定为中风险地区。

截止到2022年2月3日全国疫情中高风险地区名单已经增至61个,近来国内的疫情还有多地均有发生,那么中高风险地区最新名单最新实时的名单都有哪些 ,关于具体的详情如下文。

近期国内多地出现新冠肺炎关联病例,各地疫情风险等级随时发生变化,以下是国内中高风险地区名单 ,将持续更新最新消息 ,详情请见下文 。

全国疫情严重的地方有哪些

现在,中国境外的重点疫区是意大利 、韩国和日本,所以们对于从这些国家进入和境内的要严格把控。要前移管控关口 ,提前掌握来连航班相关信息,入关所有乘客要接受体温检测,测温无异常的安排专车接送。遇有发热症状的 ,要启动联防联控机制,安排120救护车送至发热门诊进行诊断治疗 。

中国最新的城市新冠疫情最为严重的前三位,非广州、重庆、北京莫属 。广州市。11月22日 ,广州市新增本土确诊722例,新增本土无症状感染者7735例。近半个月来,广州疫情居高不下 ,广州卫健委也在疫情防控发布会上坦言到广州正面临着防疫三年来,最复杂 、最严峻的疫情 。

近来中国有八个城市疫情最严重。一,四川(成都)二 ,西藏(拉萨) ,三,广东(深圳)四海南(海口),五 ,内蒙古(赤峰),六,黑龙江(大庆)七 ,江西(吉安),八新疆(乌鲁木齐)。

中国疫情比较多的地方是台湾省,其次就是香港与澳门地区 。

上一篇:疫情广东风险地区最新(广东疫情风险程度)
下一篇:【日橡胶实时期货行情,橡胶日本期货行情】
相关文章

 发表评论

暂时没有评论,来抢沙发吧~