法律分析:疫情风险等级划分为三级,高风险地区:累计病例超过50例 ,14天内有聚集性疫情发生;中风险地区:14天内有新增确诊病例,累计确诊病例不超过50例,或累计确诊病例超过50例 ,14天内未发生聚集性疫情;低风险地区:无确诊病例或连续14天无新增确诊病例。

法律分析:低风险:无确诊病例或连续14天无新增确诊病例;中风险:14天内有新增确诊病例,累计确诊病例不超过50例,或累计确诊病例超过50例 ,14天内未发生聚集性疫情;高风险:累计病例超过50例,14天内有聚集性疫情发生 。

高风险地区界定:累计病例数超过50例,且14天内有聚集性疫情发生。中风险地区标准:14天内新增确诊病例,累计不超过50例 ,或累计超过50例但14天内无聚集性疫情。低风险地区特征:无确诊病例或连续14天无新增病例 。
划分标准 高风险地区:累计病例超过50例,14天内有聚集性疫情发生。中风险地:14天内有新增确诊病例,累计确诊病例不超过50例 ,或累计确诊病例超过50例,14天内未发生聚集性疫情。低风险地区:无确诊病例或连续14天无新增确诊病例 。
〖壹〗 、苏浙鲁三省:全国县域经济百强县数量比较多,总数63个(江苏24个、浙江23个、山东16个);全国县域综合发展前100名县市总数52个(江苏19个 、浙江17个、山东16个)。变化情况:与上届相比 ,江苏持平,浙江减少6个,山东增加10个 ,山东县域经济与综合发展提升显著。
〖贰〗、第二十一届全国县域经济与县域综合发展前100名县市分布在14个省市区中,具体是:安徽9个,福建3个 ,贵州1个,海南1个,河北5个,河南5个 ,湖南8个,江苏19个,江西6个 ,山东16个,山西1个,四川9个 ,浙江17个,重庆1个。
〖叁〗、排名前十的县:广东省广州市南沙区江苏省南通市通州区浙江省义乌市广东省深圳市光明区江苏省昆山市广东省深圳市南山区广东省广州市黄埔区浙江省杭州市滨江区湖南省长沙县浙江省杭州市上城区这些县在社会管理 、政社共治、社会自治、科技支撑等方面表现突出,是全国社会治理的佼佼者 。
〖肆〗 、县域经济与县域综合发展前100名县市分布:这些县市分布在14个省市区中 ,具体数量如下:安徽9个,福建3个,贵州1个 ,海南1个,河北5个,河南5个,湖南8个 ,江苏19个,江西6个,山东16个 ,山西1个,四川9个,浙江17个 ,重庆1个。

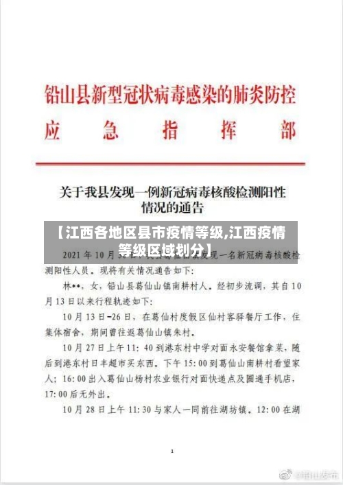
截至10月25日14时,新疆喀什地区新增137例无症状感染者,均与此前1例无症状感染者父母所在的工厂相关联。喀什地区疫情防控工作指挥部已立即启动一级响应 。疫情通报核心信息新增病例情况:10月24日 ,喀什地区疏附县在“应检尽检 ”人员定期检测中发现1例17岁女性无症状感染者,其工作于疏附县某制衣厂。
喀什新增137例无症状感染者,当地已启动一级响应 10月24日 ,喀什地区疏附县对“应检尽检”人员进行定期检测中,发现1例新冠肺炎无症状感染者。
020年10月24日,喀什地区疏附县对“应检尽检”人员进行定期检测中,发现1例新冠肺炎无症状感染者 。该例无症状感染者 ,女,17岁,喀什地区疏附县站敏乡二村村民 ,10月24日,在定期核酸检测中结果呈阳性,经专家诊断为无症状感染者 ,已转入喀什定点医院进行隔离医学观察。近来,没有发热、咳嗽等症状。
〖壹〗、可以区分 。可以通过当地卫健委实时发布的疫情防控情况,或者县市地区的相关公众号 ,也可以直接打电话到市政疫情防控热线 、或者打电话到社区服务站询问相应问题。
〖贰〗、六级隔断是指在疫情防控期间,采取的一系列严格的人员隔断措施,具体包括本县市与外县市之间、县城与相邻乡镇之间 、乡镇与乡镇之间、村与村之间、屋场与屋场之间 、户与户之间的隔断 ,同时保留防疫绿色通道。
〖叁〗、云南省是中国艾滋病疫情较为严重的地区之一,其中元谋县是疫情最为严重的县市之一 。元谋县位于云南省楚雄彝族自治州,地处滇中高原北部,是一个以农业为主的县。由于多种原因 ,包括贫困、教育水平低、毒品问题等,元谋县的艾滋病疫情一直较为严重。
发表评论
暂时没有评论,来抢沙发吧~