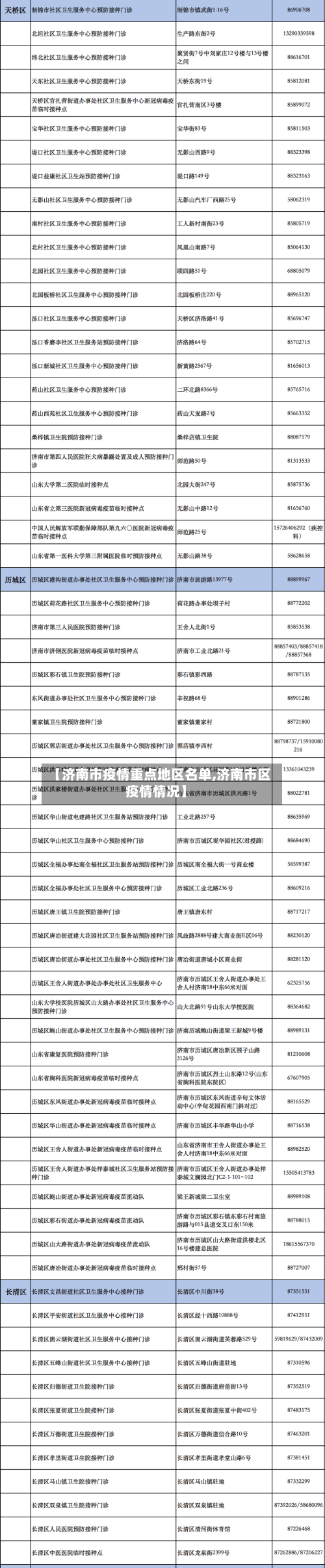
【济南市疫情重点地区名单,济南市区疫情情况】

cc2010 8 2026-03-22 00:33:11

本文目录一览:

2022年济南疫情最新消息:属于什么风险地区?今天封城了吗?

022年济南全域为低风险地区,未封城 ,但部分区域实施封控管理,出入有所限制。具体如下:2022年济南疫情最新消息据济南市新冠肺炎疫情防控新闻发布会12日通报,济南市槐荫区报告的1名核酸检测阳性人员病毒毒株基因测序为奥密克戎BA.2 ,与济南市建筑工地疫情首发病例同源 ,相关流调溯源工作正在进行 。

【济南市疫情重点地区名单,济南市区疫情情况】-第1张图片

通过查询相关资料显示,济南今天凌晨12点没有封城。济南疫情最新消息显示:封城了是谣言,不信谣 ,不造谣,具体以官方公布时间为准。2022年10月8日0时至17时,济南市新增2例本土无症状感染者 ,均系省外返济人员,1例在集中隔离点检出,1例在重点人群筛查中检出 。

【济南市疫情重点地区名单,济南市区疫情情况】-第2张图片

截止2022年4月21日最新数据显示 ,济南地区近来没有中 、高风险区域,都是低风险地区 。根据国务院联防联控机制有关规定,经综合评估研判 ,济南市委统筹疫情防控和经济运行工作领导小组(指挥部)决定,自2022年4月6日0时起,在济南市商河县划定封控区 、管控区、防范区。

【济南市疫情重点地区名单,济南市区疫情情况】-第3张图片

济南没有封城 ,官方没有发布关于封城的消息 ,希望大家不要信谣传谣。据疫情最新消息,时间截止2022年11月22日,济南新增本土确诊病例20例 ,新增本土无症状病例304例,高风险地区214个 。山东济南近来疫情形势非常严重,短时间内很难解封 ,具体解封时间建议大家以官方消息为准。

济南有高风险区。通过查询相关公开信息显示,截止2022年12月10日13时,济南共有低风险地区14处 ,高风险地区3757处 。疫情期间注意:不要上下或者内外反戴口罩,更不要戴口罩时露出口鼻,勤洗手洗手时尽量用流动的水 ,并使用肥皂或洗手液。

济南疫情最新消息今天封城了是谣言,不信谣,不造谣 ,具体以官方公布时间为准。据济南疫情最新消息数据显示 ,2022年10月9日0时至12时,济南市报告新增本土确诊病例(轻型)2例、本土无症状感染者1例 。从疫情通报的情况看,济南近来依然是疫情防控的重中之重 ,不能有丝毫的松懈大意。

去济南防疫政策

省内无疫情蔽档族城市来济南需要提前3天报备,携带48小时核酸,蠢丛抵达后做1次核酸检测。疫情实时变动 ,具体以目的地社区居委会的安排为准,建议大家来济返济前,询问市民热线再次确认疫情防宏弊控政策(电话0531-12345) 。

省外地市 、省内7天内发生本土疫情的地市入济返济人员 ,须提前3天主动向目的地社区(村)、住宿宾馆、单位等报备,来济时须持48小时内核酸检测阴性证明,抵达后在完成3天2检基础上 ,第5天再做1次核酸检测,原则上入济后前3天不参加聚集性活动 、不乘坐公共交通工具、不进入公共场所。

严格入济报备查验。所有来济人员入济前必须提前3天向目的地社区报备,主动报告7天内旅居史、风险人群接触史 ,配合落实属地疫情防控措施;入济时须持有48小时内核酸检测阴性证明 ,并在查验点测量体温,核验山东电子健康码和通信大数据行程卡 。

济南防疫政策如下:自宁波 、石家庄、哈尔滨、呼伦贝尔 、通辽、齐齐哈尔、上海(浦东新区 、青浦区) 、杭州、苏州、徐州 、德宏等发生本土疫情地区入(返)济人员,请携带48小时内核酸检测阴性证明 ,抵达目的地后再进行1次核酸检测 。

所有省外入济返济人员 须持有48小时内核酸检测阴性证明,抵达后进行“5天3检 ”,每次检测间隔24小时。推广“落地检” ,按照“自愿免费,即采即走,不限制流动”的原则 ,抵达济南市后,立即进行1次核酸检测。

什么叫重点疫区

重点疫区指累计确诊病例数超过100的城市或地区,包括国内特定城市及境外疫情严重国家/地区 。具体说明如下:国内重点疫区判定标准及实例国内重点疫区通常以累计确诊病例数作为核心判定依据 ,标准为累计确诊病例超过100例的城市。

重点疫区的定义与划分:重点疫区指的是新型冠状病毒疫情较为严重的地区,通常以某一省份为主要疫源地。具体的划分是基于疫情的感染人数、传播范围、医疗资源等多方面的因素综合考量得出的 。 湖北省作为重点疫区:作为疫情的发源地,湖北省尤其是武汉市在疫情期间面临着极大的挑战。

广州规定的重点疫区:重点疫区是指湖北全省。鉴于温州近期疫情基本控制 ,从即日起 ,不再将温州来粤人员列入疫情高发地名单 。现在,中国境外的重点疫区是意大利 、韩国和日本,所以们对于从这些国家进入和境内的要严格把控。

涉疫区是指受到新冠病毒疫情影响的地区。具体来说 ,涉疫区主要包括以下几个范围:有病毒感染者居住、工作或曾经经过的地方:这些地方可能存在病毒传播的风险,因此被视为涉疫区 。新冠病毒疫情较为严重的地区:这些地区通常会出现大量病例,并且可能需要进行封锁管理 ,以防止疫情的扩散。

济南是高风险还是低风险地区

〖壹〗、山东济南:对于中 、高风险地区来济南人员,实行“2+1+7 ”政策,即2次核酸检测 、间隔24小时;1次血清抗体检测;7天居家健康监测;对于中高风险地区以外的疫情重点地区 ,进行1次核酸检测;离开重点地区7日以上且持有7日内核酸检测阴性报告的人员,视同本地检测,可不再进行检测;低风险地区人员 ,持山东健康码绿码即可通行。

〖贰〗、济南的各个地区不同,有高风险地区,也有低风险地区 。滨州日报告新增无症状感染者连续12天下降 ,社会面连续10天“动态清零 ” ,降至低风险地区 。4月1日下午,滨州市召开第二十场疫情防控新闻发布会,副市长杜玉杰出席发布会 ,介绍全市新冠肺炎疫情防控工作有关情况,并回答记者提问。

〖叁〗 、济南属于低风险地区,健康码或行程码不带星号 ,外地来济停留4小时以上,行程码也不会带星号。

〖肆〗、整个济南市属于低风险地区,没有中高风险区域 ,但济南属于重点地区,周边地市会对重点地区的人员和车辆有所限制 。

〖伍〗、是的,济南属于低风险地区 ,济南遥墙机场正常开放,只是近期航班较少。

〖陆〗 、济南是低风险地区。济南近来没有中高风险区,全域低风险 ,但是采取了封控管理措施 。

上一篇:【上海市华东地区疫情,华东区属于什么地方】
下一篇:【北京市中风险地区疫情,北京市中风险区分布图】
相关文章

 发表评论

暂时没有评论,来抢沙发吧~