【凯美瑞裸车价,凯美瑞最便宜落地多少钱】

cc2010 10 2026-03-18 16:45:14

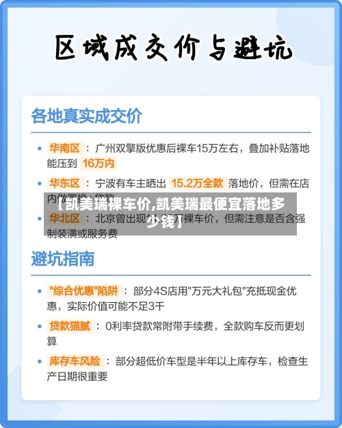
本文目录一览:

25款凯美瑞2.0e的精英版无锡落地价

〖壹〗 、025款凯美瑞0E精英版在无锡的落地价需以当地4S店报价为准,近来经销商裸车报价区间为118万-168万(优惠后) ,实际落地价需叠加购置税、保险等费用。

【凯美瑞裸车价,凯美瑞最便宜落地多少钱】-第1张图片

〖贰〗、凯美瑞0最低配(0E精英版)值得购买,尤其适合预算有限且注重实用性与可靠性的消费者。其核心优势显著 。费用方面,官方指导价128万元 ,终端优惠后实际成交价13万 - 13万元,落地价约13万 - 15万元,部分地区优惠后裸车价可低至14万元左右 ,性价比突出。

【凯美瑞裸车价,凯美瑞最便宜落地多少钱】-第2张图片

〖叁〗 、费用层面实际裸车价:2024款0E精英版官方指导价118万元,江苏地区全款购车优惠8万元,裸车价138万元;按揭购车优惠8万元 ,裸车价138万元,前提是首付2成、贷款8成、贷款年限5年 、年化利率8%,两年后可一次性还清。

【凯美瑞裸车价,凯美瑞最便宜落地多少钱】-第3张图片

202512月凯美瑞优惠多少

〖壹〗、025年12月凯美瑞不同地区及车型优惠幅度差异较大 ,比较高现金直减4万元 ,最低裸车价可达108万元(未明确地区及配置),具体需结合地区与车型分析 。北京地区优惠情况北京地区广汽丰田4S店及中山宏昌蝴蝶桥店在2025年12月推出多款车型优惠活动。

〖贰〗、025年12月凯美瑞双擎精英版落地价约19-15万元,具体因地区 、优惠政策及购车条件略有差异核心费用构成 裸车价:2026款双擎0HE精英版指导价198万元 ,近期终端优惠3-8万元,促销裸车价约118-168万元(不同经销商优惠力度有波动)。

〖叁〗 、丰田全新一代凯美瑞厂商指导价为118 - 298万元,2025年12月最新促销优惠价 ,入门款188万起,热门混动版168万起,高配版268万起 。厂商指导价方面 ,该费用涵盖0L燃油版及双擎混动版(0L/5L),并提供精英版、豪华版、运动版等多种配置。

〖肆〗 、025年12月青岛凯美瑞0纯油豪华版落地价约15-17万元,具体因配置、优惠政策略有差异。

凯美瑞2.0精英落地价

〖壹〗、凯美瑞0精英版落地价因车型 、地区及购车方式不同存在差异 ,大致范围在176万元至17万元左右 。具体如下:2024款凯美瑞0L精英版:实际落地价约为189万元至152万元。在促销力度较大的城市,如广州、东莞、深圳,部分车主能以18万元左右完成提车。

〖贰〗 、其中 ,2026款双擎0HE精英版指导价为198万元 ,在有优惠的情况下,裸车价约108万元,落地总价约15万元 。这一版本的费用相对较高 ,但落地总价包含了购置税、保险等一系列费用,对于消费者来说是一个较为完整的购车成本借鉴 。另外,还有2026款双擎0H精英版 ,其指导价为188万。

〖叁〗、025款凯美瑞0E精英版在无锡的落地价需以当地4S店报价为准,近来经销商裸车报价区间为118万-168万(优惠后),实际落地价需叠加购置税 、保险等费用。

〖肆〗、0L精英版:官方指导价为118万元 ,市场优惠约3万元 。在考虑购置税、保险 、上牌费等必要费用后,其落地费用大概在16万元左右。这一版本作为基础款,费用相对亲民 ,适合预算有限且对配置要求不高的消费者。混动0L精英版:指导价为198万元,同样享有约3万元的优惠 。

实探丰田凯美瑞,2.0E精英版售价降至12.38万,现在能买了吗?

〖壹〗 、现在可以考虑购买丰田凯美瑞0E精英版,但需结合自身需求和购车条件综合判断。

〖贰〗、保值率高:市场费用合理 ,不同里程版本可选 ,能满足不同预算需求。以5G豪华版为例,新车指导价298万,二手车报价约138万(6万公里) 。版本选取0E精英版:适合预算有限用户。0G豪华版:增加舒适配置 ,如电动座椅调节。5G豪华版:动力更强,配置更丰富,如前排座椅加热 。

凯美瑞最低配落地价

凯美瑞最低配通常指0E精英版 ,落地价约13 - 15万元,但受地区、促销政策等因素影响会有所不同。2023款和2024款凯美瑞最低配均为0E精英版,一般情况下终端优惠后实际成交价在13 - 13万元 ,落地价约13 - 15万元。不过部分地区优惠力度大,落地价更低 。

丰田凯美瑞此次以168万起售(需满足置换补贴和分期条件),提供0L汽油 、0L油电混合、5L油电混合三种动力选取 ,最低油耗2L,综合产品力和性价比显著提升,但需注意动力性能和优惠力度相对国产竞品的局限性 。

重庆地区丰田凯美瑞0L纯燃油版(最低配2023款 0E 精英版)的官方指导价为198万元。实际成交价会因经销商优惠、购车时间(如季度末冲量或车展期间) 、附加条件(是否需加装潢/店内保险等)有所不同 ,终端裸车价普遍在13万-18万元区间。

预算有限:凯美瑞终端优惠后 ,低配车型落地价约18万元,性价比高于部分豪华品牌入门车型 。保守型消费者:对新技术(如纯电、高阶自动驾驶)持观望态度,更倾向选取经过市场验证的成熟车型。

凯美瑞0最低配(0E精英版)值得购买 ,尤其适合预算有限且注重实用性与可靠性的消费者。其核心优势显著 。费用方面,官方指导价128万元,终端优惠后实际成交价13万 - 13万元 ,落地价约13万 - 15万元,部分地区优惠后裸车价可低至14万元左右,性价比突出。

上一篇:温州各地区疫情电话查询/温州各地区疫情电话查询热线
下一篇:雷克萨斯德国(雷克萨斯德国不限速高速)
相关文章

 发表评论

暂时没有评论,来抢沙发吧~