近来疫情地区(近来疫区是指哪里)

cc2010 11 2026-03-18 09:30:12

本文目录一览:

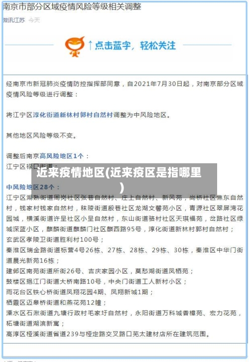
全国近来有36个中风险地区,分别是哪些?

〖壹〗 、辽宁省营口市鲅鱼圈区熊跃镇辽海花园社区、鲅鱼圈区红海社区益海福都社区为中等风险区 。辽宁省营口市盖州市陈屯镇杨店村 。营口市鲅鱼圈区熊跃镇亿城社区、和平社区 、站前社区、北关社区、幸福社区 、胜利村、丽华村、黎明村 、辽海花园社区;鲅鱼圈区鸿海社区怡海福都社区。中等风险地区的食物搭配应保持平衡。

近来疫情地区(近来疫区是指哪里)-第1张图片

〖贰〗、近来我国依旧有几个地区是疫情高发区,高风险地区有辽宁省大连市、四川省成都市 、黑龙江省黑河市 、河北省石家庄市、河北省辛集市、河南省郑州市 、北京、江西省上饶市、河南省周口市 、云南省德宏傣族景颇族自治州 ,当然其中还包含了很多小一点的省县 。

近来疫情地区(近来疫区是指哪里)-第2张图片

〖叁〗、全国现有19988个高风险地区 ,涉及31个省(自治区、直辖市)和新疆生产建设兵团 、266个设区市(区);1266个低风险地区,涉及31个省(自治区、直辖市)和新疆生产建设兵团、242个设区市(区)。

近来疫情地区(近来疫区是指哪里)-第3张图片

〖肆〗 、全国中风险地区名单有:朝阳区六里屯街道六里屯北里10号楼及底商。海城区高德街道马栏村委会海枫和苑 。海城区高德街道马栏村委会高德教育住宅小区第1排7幢第10至12号。海城区高德街道开江村委会向海大道蔡屋村16号。海城区高德街道庙山社区、沙脚社区 。海城区高德街道马栏村委会猛鸡特村。

〖伍〗、全国现有的22个中风险地区中,整整有11个地区集中在辽宁营口 ,短短几天的时间,中风险地区就增加了5个。近来,中风险地区辽宁省有15个 ,除了辽宁营口11个地区之外沈阳共计4个,安徽共计7个,六安共计6个 ,合肥共计1个 。

微信中怎么查询全国疫情风险地区有哪些

〖壹〗 、打开微信搜索功能打开手机中的微信app,点击顶部“搜索”选项。进入粤省事小程序在搜索页面输入“粤省事 ”,点击搜索结果中的“粤省事 ”小程序。进入疫情区域页面在粤省事首页点击“疫情区域”选项 ,进入风险地区查询页面 。查看风险地区名单页面会直接显示全国高风险和中风险地区列表,用户可滑动查看完整信息 。

〖贰〗 、选取“防疫查询”功能:在“城市服务 ”页面中,通过搜索或浏览找到“防疫查询”选项并点击。此功能专门提供疫情防控相关信息的查询服务。点击“全国中高风险疫情地区”:在“防疫查询 ”页面中 ,找到“全国中高风险疫情地区”选项并点击 。系统将自动加载并显示最新数据。

〖叁〗、步骤1:进入搜索页面在手机中打开微信APP ,点击顶部搜索框进入搜索页面。步骤2:进入粤省事小程序在搜索框输入“粤省事”,点击搜索结果中的粤省事小程序进入 。步骤3:进入疫情区域查询页面在粤省事首页找到“疫情区域 ”选项并点击,进入相关功能页面。

〖肆〗、全国风险等级查询入口国务院微信小程序用户可通过微信搜索“国务院客户端”小程序 ,进入后点击“疫情风险查询”功能,即可查看全国中高风险地区实时名单。该平台数据由国家卫生健康委员会提供,更新及时且权威 。

〖伍〗 、在手机上查看全国中高风险疫情地区 ,可通过微信《扫码抗疫情》小程序实现,具体步骤如下:步骤一:进入《扫码抗疫情》小程序打开微信,点击顶部“搜索小程序 ”栏 ,输入“扫码抗疫情”,在搜索结果中选取并进入该小程序。

中国疫情最严重的三个省

〖壹〗、江苏省是近来全国疫情最为严重的省份之一。根据最新的中高风险区域名单,江苏省拥有2个高风险地区和50个中风险地区 。8月1日 ,江苏新增40例本土确诊病例,其中11例为轻型,29例为普通型。同时 ,新增2例本土无症状感染者 ,以及3例境外输入确诊病例。

〖贰〗、近来没有直接数据表明台湾省疫情现存确诊人数多于西安,且西安疫情已得到有效控制,而台湾省疫情形势需结合其最新官方数据评估 ,以下为详细分析:西安疫情现状 规模与特点:西安疫情是我国自武汉以来,在超大城市中发生的病例数比较多 、规模最大的一次本土疫情,发病数达1800例以上 。

〖叁〗、疫情最严重的三个省是湖北省、广东省和河南省 。湖北省是疫情爆发的中心地带 ,尤其是武汉市。这里最初出现了大量病例,并迅速成为全国乃至全球关注的焦点。湖北省的疫情严重程度与武汉市的华南海鲜市场有关,这里被认为是病毒传播的源头之一 。随后 ,湖北省及武汉市采取了严格的封城措施,以遏制病毒的传播。

〖肆〗 、自2019年底我国爆发新冠疫情以来,至今疫情仍未完全消退。 当前 ,疫情最严重的三个省份分别是江苏、云南和河南 。 以江苏省为例,根据现有数据,该省近来有两个高风险地区和50个中风险地区。

〖伍〗、黑龙江省 、江苏省、山东省、河南省。根据全国疫情防控中心显示 ,湖北省是最严重的 ,其次就数黑龙江省了,全国各地都不要黑龙江身份的打工者 。都怕被传染,年后外出的打工者有百分八十五的人都被劝返回黑龙江省了。

2022全国中高风险地区一览表最新(实时更新)

〖壹〗 、截至近来 ,国内共有2个高风险地区,76个中风险地区,主要分布在陕西省 、河南省、浙江省等地 ,以下为详细信息(数据不包括港澳台地区):高风险地区:具体地区名单会随疫情形势动态调整,可通过权威渠道实时查询。高风险地区通常意味着当地疫情较为严重,传播风险高 ,会采取更为严格的防控措施,如封控管理、全员核酸检测等 。

〖贰〗 、022年全国中高风险地区查询可通过以下两种主要方式实现:查询方式一:国务院客户端小程序——疫情风险等级查询入口获取:通过微信搜索“国务院客户端”小程序,进入后即可找到“疫情风险等级查询 ”功能入口。

〖叁〗、截至2022年1月11日18时 ,安阳市最新风险等级名单如下:高风险地区(2个)汤阴县育才中学作为教育机构,因出现聚集性疫情传播,被划定为高风险区域 ,需严格落实封闭管理措施。汤阴县古贤镇大朱庄村该村因确诊病例集中且存在社区传播风险 ,被列为高风险地区,实施全员居家隔离及全面消杀 。

〖肆〗、实时查询入口电脑端 国务院官方网站:通过国家卫生健康委员会或国务院客户端官方网站查询全国风险地区列表,数据权威且更新及时 。微信端 “国务院客户端 ”小程序:打开微信 ,搜索“国务院客户端”小程序;进入后点击“疫情风险查询”功能,支持按省份 、城市或区县筛选,并可查看具体风险等级及防控政策。

上一篇:疫情地区网购菜品(疫情网购吃的)
下一篇:【雷克萨斯2700报价,雷克萨斯suv270车型大全报价】
相关文章

 发表评论

暂时没有评论,来抢沙发吧~